暫停輪播
:::
北昌國小FB粉絲頁
北昌國小FB粉絲頁
本站消息
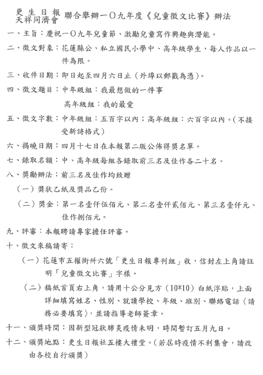
更生日報、天祥同濟會聯合舉辦109年度兒童徵文比賽。
公告
伍玉秋
-
教務處
| 2020-03-12 | 點閱數: 1067
詳附件辦法。
下載:兒童徵文比賽.PNG
1) 兒童徵文比賽.PNG
:::
教學資源
學校簡介
歷屆校長主任家長會長
校史沿革
學校平面圖及分機表
北昌位置
教職員名單
家長會
行政處室
校長室
教務處
學務處
總務處
輔導室
會計室
人事室
幼兒園
教師專區
教師在職進修網
檔案下載
維修通報
校務系統入口網
教育部學習扶助科技化評量網
雙語教學區
公務連結
花蓮縣政府教育處
補救教學科技化評量
教育處學生事務資訊網
營養午餐
ECPA 人事服務網
品德教育資源網
性別平等教育資訊網
新生入學資訊服務網
十二年國民基本教育
員工協助方案專區
疾管署「嚴重特殊傳染性肺炎」網站
公務福利e化平台
花蓮縣政府員工特約商店
公職人員利益衝突迴避法身分關係揭露專區
教育部家庭教育資源網
花蓮縣北昌國民小學載具借用機制與保管辦法
北昌國小太陽能光電支出明細
[
more...
]
:::
表格文件
學生表格文件
學生天地
學習資源
麥哲倫探險築夢計畫
北昌國小校刊
北昌國小國樂團
英語學習網站
防災教育網
交通安全教育網
健康促進學校網
環境教育宣導網
北昌生命教育網
北昌性平教育網
北昌國小線上教室
教育部全民安全指引專區
教育部防治學生藥物濫用資源網
教育部學生事務資訊網
圖書館(神通)
圖書館(全誼)
教育雲電子書
課程計畫
114學年課程計畫
113學年課程計畫
112學年課程計畫
111學年課程計畫
110學年課程計畫
[
more...
]
成語補給站
行
ㄒㄧㄥ
ˊ
不
ㄅㄨ
ˋ
由
ㄧㄡ
ˊ
徑
ㄐㄧㄥ
ˋ
走路不走小路。比喻人行事光明正大,心胸坦蕩磊落。
more...
台灣即時空氣質量指數(AQI)
Hualien
的即時空氣品質
2026年03月11日 03時09分
19
優
空氣質量令人滿意,基本無空氣污染
各類人群可正常活動